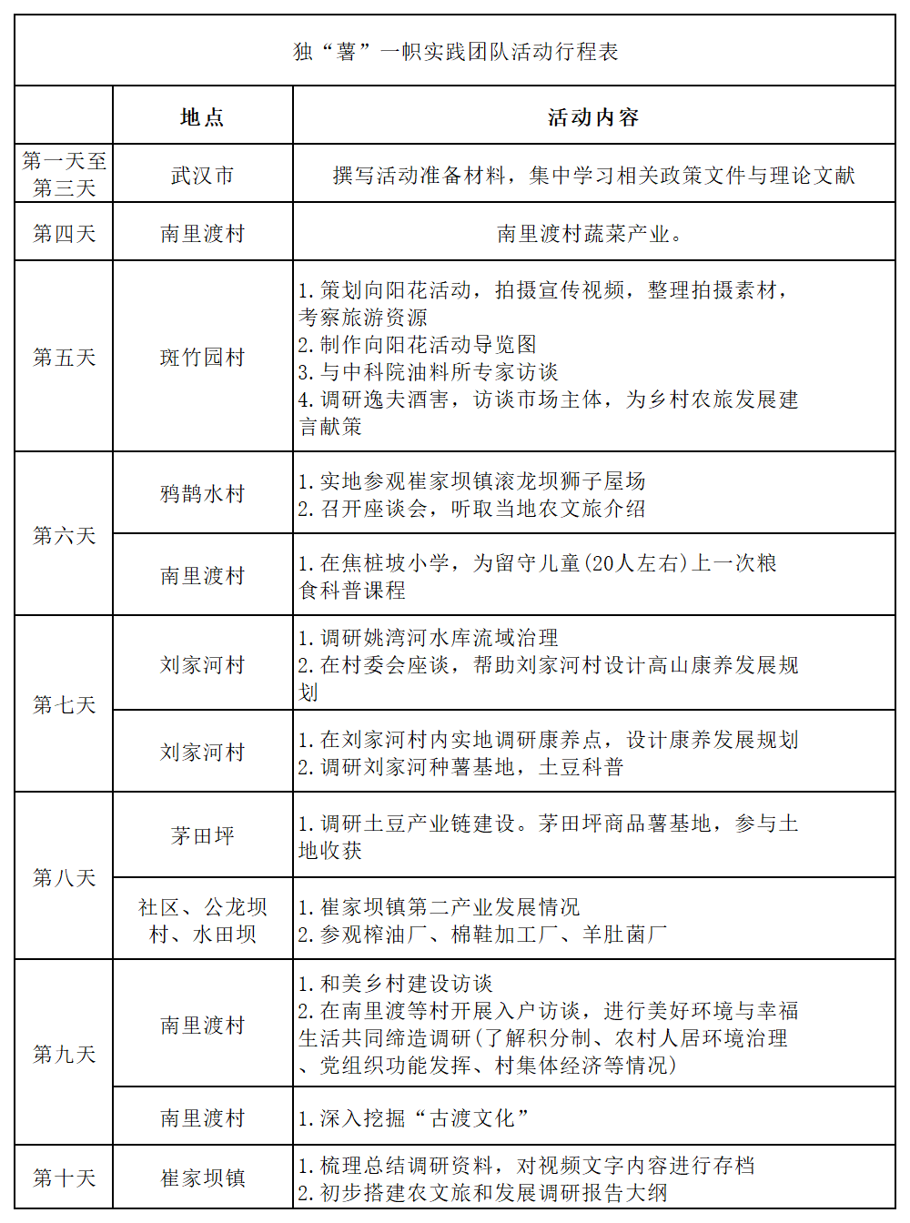
二十多个调研地点、两万余道问卷题目、八千字调研报告、十五篇宣传新闻与视频稿件……2024年7月6日至16日,武汉轻工大学管理学院独“薯”一帜三下乡社会实践团队在学院旅游管理系马艳、耿协鹏老师的带领下,赴恩施市崔家坝镇开展全国农林高校共青团组织的2024年全国大学生暑期“三下乡”社会实践“自讨苦吃担使命 农林报国当先锋”专项活动,用脚步丈量祖国大地,用实干助力乡村振兴,取得了丰硕成果。

实地调研扩思路
7月6日至7月11日,团队前往崔家坝镇的三个典型村开展宜居宜业和美乡村的调研实践。在鸦鹊水村,团队向村支书谢永波详细请教了村委开展积分制详细情况。在刘家河村,村支书马德鹏带领团队一行先参观了村落中的特色地文景观,之后来到村委会前召开座谈会,讨论该村的文旅产业建设情况。南里渡村党支部书记李纯斌向团队介绍了该村在壮大村级集体经济方面的经验做法。

在多个村委会开展完调研活动后,7月12日至16日,10名团队成员走进上百家屋舍,开展入户访谈和问卷调查,在深入了解农业政策实施真实效果、村民经济收入真实情况的同时,收集村民们对于和美乡村建设的反馈意见。团队累计时长超300小时,完成调查问卷100余份,填写调查问题共计20000余道,并针对和美乡村建设完成8000余字的调研报告一份。

宣教力行践真章
7月7日下午,团队一行到达海拔1200米的崔家坝镇茅田坪村,前往该村富硒土豆种植基地参与土豆收获。在村支书基地工作人员的指导下,团队成员亲自动手,撸起袖子弯下腰,挖土、翻土、捡拾、擦净,埋头劳作、默耕田地,体验土豆收获的全部过程。一番辛勤劳动后,团队成员共同收获了300斤富硒小土豆。

当晚,在南里渡村焦桩坡小学内,团队成员为当地的小朋友带来了一堂别开生面的“粮食安全探寻之旅”课程。为了提升课程效果,团队在课前准备了30余个师生互动问题和20份互动奖品,将30多份、共计2万余字的相关资料转化为通俗的语言,穿插图片、视频以便学生理解,充分提高其粮食安全意识。

深挖推介话文旅
从向阳花节的金色海洋到古建筑的历史沉淀,再到康养路线的自然洗礼,团队一行深入调研崔家坝镇现有的旅游资源,并充分发挥专业所学,为其开展宣传推介和建议献策。

团队首站来到的斑竹园村,挖掘该村一年一度的向阳花节所蕴含的特色旅游资源。从脚本设计、取景拍摄到视频剪辑,7月10日,团队成员用脚步丈量了向阳花海的每一个潜在打卡点,制作发布了时长3分钟的景区宣传视频,帮助更多游客探索这一网红打卡地。

在滚龙坝村村委会主任张斌的带领下,团队一行走进清代古建筑狮子屋场,近距离观摩了狮子屋场的历史文化底蕴,学习了该村有关古建筑旅游发展的相关规划,并现场结合专业所学提出了保护开发建议。刘家河村,依山傍水,团队徒步探索了这里的鹤峰、V形谷、天然溶洞、溪流等自然景观后,围绕该村设计森林浴、徒步探险、冥想等多种游览体验活动提出了具体建议。


本次实践中,团队成员厚植爱农情怀、练就兴农本领,共计制作崔家坝镇宣传视频7个,总浏览量1万次以上,撰写8篇新闻稿件先后刊发于中国网、湖北日报、长江网等国家级、省级媒体平台,为崔家坝镇增加曝光度,为当地设计土豆品牌形象和宣传海报。在实践全程中,团队始终躬耕一线,做实事、求实效,充分展示出新时代青年的责任与担当。
